首页
园务公开
关于我们
园况简介
省优概况
园务动态
月周计划
园所喜讯
通知公告
研修动态
园本研修
教学实践
培训学习
《指南》专栏
保健之窗
每周食谱
科学育儿
安全法制
防疫工作
安全教育活动
法制宣传
课题研究
小园课题
研究方案
学习资料
研讨活动
学习汇报
研究成果
成果鉴定
规章制度
教科研计划总结
融合课题
家教平台
经验交流
家教知识
资源中心
班级周计划
活动掠影
班级园地
语言文字
政策制度
活动花絮
幼儿风采
当前位置:
首页
>>
安全法制
>>
安全教育活动
>> 正文
安全教育活动
防疫工作
安全教育活动
法制宣传
安全教育活动
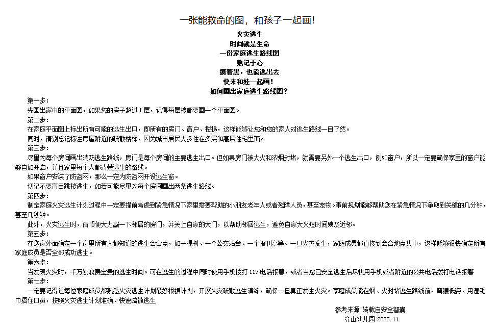
一张能救命的图,和孩子一起画!
2025-11-01 13:27
已是首条
下一条:全国自救互救日
【
关闭窗口
】